站群导航
绍兴教育局
绍兴市第一中学
绍兴市阳明中学
绍兴市稽山中学
绍兴市高级中学
越州中学
绍兴市职教中心
leyu·乐鱼(中国)体育官方网站
绍兴市高等教育网
绍兴市教育教学研究院
绍兴市教育考试网
绍兴市直学校食堂信息公示网
绍兴开放大学
绍兴市永和高级中学
绍兴市特殊教育中心学校
设为首页
加入收藏
认证中心
leyu·乐鱼(中国)体育官方网站
|
学校现状
学校概况
现任领导
校园荣誉
校园风景
|
信息之窗
校园新闻
校务公开
各系动态
教工招聘
校招投标
|
教育科研
课题研究
优秀论文
|
leyu·乐鱼(中国)体育官方网站
教学动态
实训基地
|
德育管理
德育活动
德育品牌
|
招生就业
招就信息
招生视频
|
校园文化
校园视频
师生风采
环境文化
活动文化
社团文化
教学文化
|
专题专栏
立盾安全大课堂
反邪教专栏
禁毒教育
师德师风
您的位置:
首页
>
信息之窗
>
校招投标
>
论证结果公告
>
详细内容
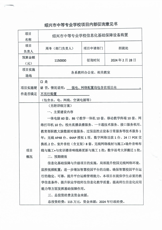
leyu·乐鱼(中国)体育官方网站【信息化基础保障设备购置】项目的论证结果公告
来源:
作者:
发布时间:2024-03-06
浏览次数:
次
【字体:
小
大
】
返回顶部
leyu·乐鱼(中国)体育官方网站
|
乐动网页版
|
乐动平台
|
xkty·星空体育(中国)体育官方网站
|
mk.com
|
MK.COM
|
华体会体育·(中国)官方登录入口
|
九州体育·中国有限责任公司
|
开云网页版登录入口
|